Inspiromat k plynulému přechodu z MŠ do ZŠ
Created by Digi16 Lektor

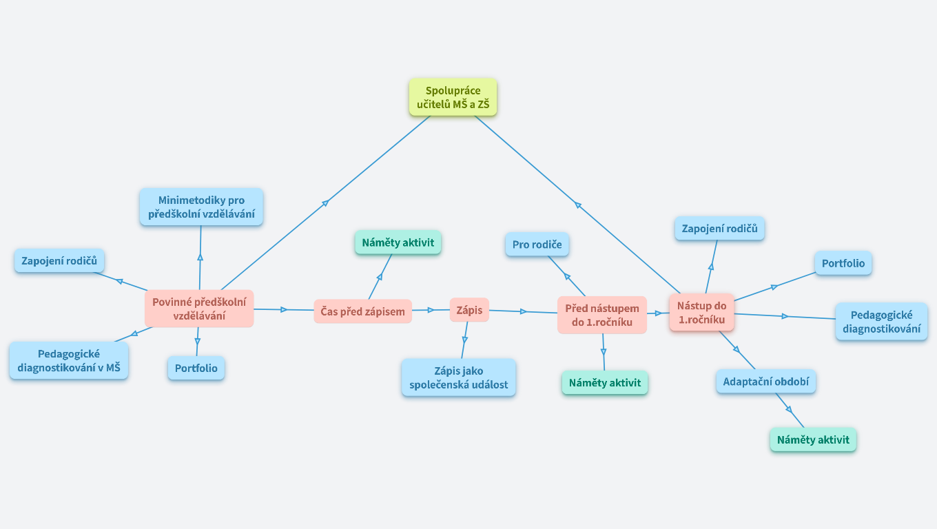
Spolupráce učitelů MŠ a ZŠ
- ZŠ organizuje pro MŠ Mikuláškou nadílku, MDD, Den Země apod.
- Úniková hra - připravuje ZŠ tak, aby se děti z MŠ mohly seznámit se školními prostory.
- Vzájemné hospitace učitelů MŠ a učitelů ZŠ a následná diskuze např. s využitím kontinua o rozvoji KK, o využívání vzdělávacích strategií.
- Tandemová výuka v MŠ i ZŠ zaměřená např. na rozvoj čtenářské gramotnosti (příběh, diskuze, kresba, další činnosti související s příběhem).
- Společně připravená a realizovaná aktivita pro děti a žáky (např. terénní výuka), která je zaměřená na sledování jejich vývojových specifik.
Pozvání žáků ZŠ do MŠ na divadelní představení, vánoční program, výstavu apod.
- Pozvání dětí MŠ do ZŠ na divadelní představení, vánoční program, výstavu apod.
- Společná vystoupení dětí v obci - Den matek, Vítání občánků, Rozsvěcování vánočního stromu apod.
- Společné kulturní akce - mikulášská, školní ples, oslava MDD, rozloučení se školním rokem.
- Společné zapojení dětí a žáků do charitativních akcí.
- Společná schůzka rodičů v MŠ za přítomnosti učitelů ZŠ.
Společné projektové dny na dané téma.
Minimetodiky pro předškolní vzdělávání
Minimetodiky stručně představují hlavní zásady, které se vztahují k rozvoji čtenářské, matematické, přírodovědné a digitální gramotnosti. Popisují konkrétní činnosti, které rozvíjení těchto gramotností podporují. Učitelům mohou pomoci v navazování spolupráce s rodiči, pro které mohou být minimetodiky osvětovým materiálem.
Zapojení rodičů
https://www.npi.cz/images/jak_muzete_pomoci_svemu_diteti.pdf
https://www.edu.cz/wp-content/uploads/2023/07/Metodika-pro-MS-komunikace_20.4.2023.pdf
Náměty aktivit
- Návštěva dětí z MŠ v ZŠ – beseda dětí obou stupňů s otázkami na co se děti z MŠ těší, čeho se bojí a pod., děti z MŠ se mohou ptát, co se žákům líbí, co by jim doporučili, co se naučili, co zažili a pod.
- Žáci ze ZŠ (různých ročníků) natočí film pro děti z MŠ o tom, co je ve škole čeká hezkého.
- Žákovský parlament navštíví MŠ, aby dětem školu představil.
- Společná realizace aktivit – např. karnevalu, rozsvěcení vánočního stromu, dílničky a pod.
- Společná schůzka rodičů v MŠ za přítomnosti učitelů ZŠ.
Pro rodiče
Zapojení rodičů
- Využití triád pro komunikaci dítě - rodič - učitel.
- Společné aktivity rodičů a žáků na vybraných tématech např. ekologie, ochrana životního prostředí, kulturní akce.
- Společné akce (i pobytové) žák - rodič - učitel/ka.
Portfolio
Povinné předškolní vzdělávání
Čas před zápisem
Zápis
Před nástupem do 1.ročníku
Nástup do 1.ročníku
- adaptační období
- pedagogické diagnostikování
- práce s portfolii
Pedagogické diagnostikování
Pedagogické diagnostikování v MŠ
https://www.projektsypo.cz/dokumenty/Metodicka_prirucka_SYPO_Pedagogicka_diagnostika_MS_2022.pdf
https://www.npi.cz/images/pedagogicke_diagnostikovani_v_materske_skole.pdf
Portfolio
- Jak vést portfolio v MŠ :
https://clanky.rvp.cz/clanek/23352/METODIKA-PRO-PODPORU-INDIVIDUALIZACE-VZDELAVANI-V-PODMINKACH-MATERSKE-SKOLY.html
Zápis jako společenská událost
Náměty aktivit
- Úniková hra - připravuje ZŠ tak, aby se děti z MŠ mohly seznámit se školními prostory.
- Společné akce (i pobytové) dítě - rodič - budoucí učitel/ka 1.ročníku ZŠ.
- Společná pedagogická rada MŠ a ZŠ - seznámení s dětmi z MŠ.
- Budoucí učitel/ka navštíví MŠ, kde může pozorovat nebo pracovat se svými budoucí žáky.
- Žáci ZŠ připraví aktivity pro děti z MŠ do center aktivit a po jejich realizaci společně vyhodnotí.
- Žáci ZŠ čtou dětem v MŠ pohádky před odpoledním odpočinkem.
- Společná školní družina pro děti v povinném předškolním vzdělávání.
- Školička před školou - pravidelná setkání budoucích učitelů 1. ročníků s dětmi z MŠ v prostorách ZŠ.
Adaptační období
Náměty aktivit
- Zařazování výuky venku - terénní výuka, tělesná výchova, výtvarná výchova apod.
- Využití portfolia dítěte z MŠ k dalšímu pokračování.
- Přidělení patrona k dítěti ze žáků z vyšších ročníků.
- V září realizovat návštěvu v MŠ (bývalých kamarádů a učitelek) formou pobytu venku.