Trénování kresby
Created by Baruš Jeřábková
Jedno děvče u mě ve třídě se chce zlepšovat v kresbě. Vede si své portfolio a sleduje svůj pokrok. Toto jsou mé návrhy, jak by mohla posouvat svůj um dále. Ale vlastně bych mohla postupně vytvořit velkou sadu, která se určitě bude hodit i dalším :)
#kresba, #pokrok, #portfolio, #umění, #výtvarná výchova

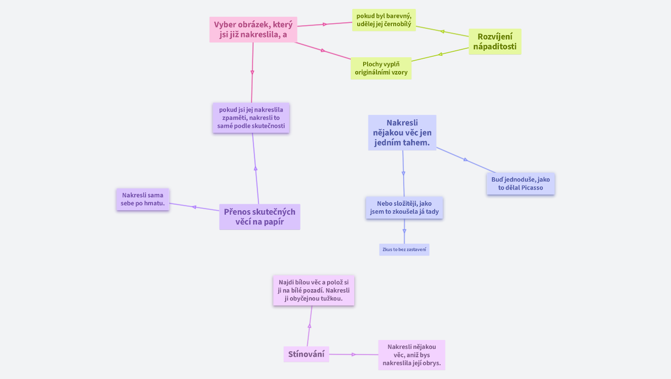
Vyber obrázek, který jsi již nakreslila, a
pokud byl barevný, udělej jej černobílý
Rozvíjení nápaditosti
Plochy vyplň originálními vzory
pokud jsi jej nakreslila zpaměti, nakresli to samé podle skutečnosti
- Při kresbě se na věc dívej stejné množství času, co kreslíš.
- Použij třeba zrcátko.
Když kreslíš zpaměti, kreslíš vlastně takové své zvyky. Když budeš pozorovat realitu, všimneš si spousty nových věcí. A tím se naučíš zvyky nové.
Nakresli nějakou věc jen jedním tahem.
Nakresli sama sebe po hmatu.
- Připevni si papír ke stolu krepovou páskou
- Zavři oči a tou rukou, kterou nekreslíš, pomalu sjížděj od čela až po krk. Při tom kresli profil svého obličeje podle toho, jak vnímáš jeho tvar.
Takto zjistíš, že máš ve tváři detaily, kterých sis nevšimla. Naučís se lépe vnímat tvar.
Buď jednoduše, jako to dělal Picasso




Přenos skutečných věcí na papír
Nebo složitěji, jako jsem to zkoušela já tady
Zkus to bez zastavení
Najdi bílou věc a polož si ji na bílé pozadí. Nakresli ji obyčejnou tužkou.
- Taková věc bude vidět jen díky stínům.
Stínování
Nakresli nějakou věc, aniž bys nakreslila její obrys.