OrgPad logo

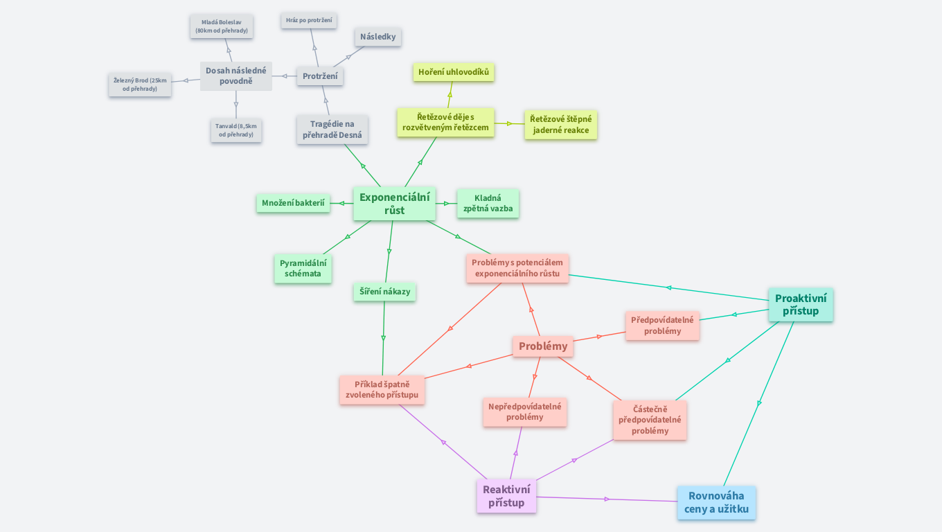
Exponenciální růst a proaktivní a reaktivní přístupy

Created by OrgPad Info

#matematika, #věda

Exponenciální růst a proaktivní a reaktivní přístupy

Mladá Boleslav (80km od přehrady)

Hladina vody v Jizeře stoupá o 20 centimetrů.

Hráz po protržení

220px-Desna 1916-2

Pohlednice zachycující přehradu na řece Desné krátce po jejím protržení dne 18. září 1916

Následky

 

Železný Brod (25km od přehrady)

Voda zaplavuje pozemky blízko řeky.

Dosah následné povodně

Protržení

Chvíli před 15:30 hrázný kontroluje stav hráze a shledává ji zcela v pořádku. V 15:30, si dva náhodně kolemjdoucí všímají pramínku vody o tloušťce přibližně 2 centimetrů, který prýští z tělesa hráze. V následujících 25 minutách se hrázný společně s kolemjdoucími ještě snaží hráz zachránit rychlým vypuštěním, ale hráz doslova mizí před očima a voda společně s kameny z hráze je u výpustí začíná ohrožovat tolik, že utíkají do bezpečí. 16:15 se už začíná propadat dlažba na návodní straně hráze a hráz se protrhává. Otvorem o šířce 18 metrů pak z přehrady teče po dobu dalších třiceti minut do údolí každou vteřinou 150 metrů krychlových vody.

 

Hoření uhlovodíků

Hoření uhlovodíků ve směsi se vzduchem nebo kyslíkem probíhá za vzniku vysoce reaktivních meziproduktů s jedním nespárovaným elektronem (radikálů). Děj může probíhat buď stacionárně, například v plameni Bunsenova kahanu, kdy počet radikálů vznikajících za jednotku času zůstává přesně roven počtu radikálů zanikajících.

Za jiných podmínek (typicky tam, kde se nachází v dostatečně velkém uzavřeném prostoru plynná směs uhlovodíku se vzduchem) může počet radikálú lavinovitě rúst a reakce proběhne explozivně.

Tanvald (8,5km od přehrady)

Voda zaplavuje sklepy, odnáší kůlny a ničí vybavení továren.

Tragédie na přehradě Desná

Ne úplně zřejmým příkladem exponencíálního růstu je protržení přehrady. Zde je ovšem produkt procesu odmývání přehrady proud vody, který sebou odnáší přehradní materíál a zvětšuje tak sám sebe. Jak sílí, roste i jeho schopnost odnášet přehradní materiál.

O celé tragédii pojednává výborné dokumentární video.

Přehrada Desná měla zabránit náhlým záplavám, které byly v místní horské oblasti běžné. Svému účelu však sloužila zkolaudovaná přehrada jen přibližně deset měsíců, až do pondělí 18. září 1916. Tehdy se nádrž protrhla a 260 000 m³ vody, které v ní byly, způsobily největší vodohospodářskou katastrofu na našem území.

Řetězové děje s rozvětveným řetězcem

Mnohé chemické nebo fyzikální procesy mají mechanismus, který za určitých okolností může vyústit v nekontrolovatelný průběh děje s možnými katastrofickými následky.

Řetězové štěpné jaderné reakce

Celý proces začíná pohlcením neutronu jádrem uranu-235, který se následně rozpadá na dva lehčí fragmenty - například na jádro kryptonu a bária - a přitom uvolňuje další dva nebo tři neutrony. Ty mohou následně celý proces opakovat, pakliže trefí další jádro uranu-235.

1280px-Nuclear fission.svg

Množení bakterií

Obecně živí tvorové jsou schopní množení a to není výjimkou ani u bakterií.

E.coli-colony-growth

Exponenciální růst

Představme si situaci, kdy máme továrnu, která vyrábí své kopie (to budou tedy továrny, které vyrábí kopie sebe sama). Takhle se chovají v ideálních podmínkách například bakterie. Slavný je rovněž příklad s množením králíků.

Exponenciální růst popisuje situace, kdy je produktům nějakého procesu umožněno tento proces opakovat.

Basic-forms-of-population-growth-exponential-growth-left-and-logistic-growth-right

Je nutné dodat, že to, co v životě zažíváme jako exponenciální růst, je ve skutečnosti růst logistický, tedy růst závislý na zdrojích. Jakmile zdroje vyčerpáme nebo se k tomu přiblížíme, růst se spomalí nebo zastaví.

Kladná zpětná vazba

Dobrým příkladem je rovněž pozitivní zpětná vazba. Každý známe situaci, kdy na nějaké akci zazní z reproduktorů táhlý postupně se zesilující vysoký tón. To nastává, když mikrofon zachytí zvuk z reproduktorů a ty ho na základě toho zesílí.

Takových situací nastává ale celá řada. Třeba krávy na pastvinách trpí podobným problémem. Pokud se jedna kráva něčeho lekne, začne utíkat a okolní krávy se leknou její reakce a začnou utíkat také.

220px-Stampede loop

Pyramidální schémata

Podívejme se na klasický typ podvodu v odvětví takzvaného nepřímého prodeje, kdy produkt neprodávám svým zákazníkům ale překupníkům. Důvod, proč mnohoúrovňové pyramidové schéma nemůže fungovat, je zřejmý na první pohled z následujícího obrázku.

350px-Pyramid scheme.svg

Pakliže začnu na první úrovni s šesti lidmi a každému řeknu, ať přesvědčí dalších šest, po osmi kolech takovéto hry budu nad deseti miliony a po dvanácti už nad třinácti miliardami...

Šíření nákazy

Situace kolem šíření virových onemocnění je dobře známá věc. Nakažený má opět schopnost nakazit další lidi.

Problémy s potenciálem exponenciálního růstu

Problémy, které se mohou zhoršovat exponenciálním způsobem nejde řešit jinak než proaktivně. Pakliže bych je řešil reaktivně, nemám šanci je zvládnout. 

Problémy

Existují různé typy problémů a na každý se hodí jiný přístup.

Předpovídatelné problémy

Pomocí proaktivního přístupu bychom se měli vyhnout všem problémům, kterým umíme předejít plánováním. Sem spadají dlouhodobé plánování a vize, mimo jiné tedy pro jednotlivce například kariéra a rodina.

Proaktivní přístup

Proaktivní jednání se nám snaží od malička vštípit všude kolem nás. Umývat si ruce, rozhlížet se před vstupem do silnice, dělat věci dopředu a ne na poslední chvíli a tak dále. Jedná se o prevenci, tedy přemýšlím, jaké problémy mohou v budoucnu nastat a snažím se jim systematicky předcházet než nastanou.

Podobné jednání se děje na mnoha úrovních napříč celou společností. Používají se nehořlavé materiály na stavby domů, dělají se pravidelné zdravotní prohlídky, do domů se montují různé bezpečnostní dveře a je toho mnohem víc. 

prepared

Příklad špatně zvoleného přístupu

Pandemii viru Covid-19 všichni dobře znají. Otázkou je, jestli se dalo takovou nákazu vymýtit a odpovědí je, že to asi s momentálním stavem světové společnosti možné není. To, co ale předvedli Evropské státy nejméně do října 2020, byla nepřipravenost a neohebnost plus neschopnost nadnárodní spolupráce. Pandemii si řešil každý stát po svém, velice dlouho neexistovala jednotná pravidla ani představa, co a jak dál dělat a kam v takové situaci směřovat. 

Nepředpovídatelné problémy

Na problémy tohoto typu se připravujeme sbíráním zkušeností a tříbením svého ducha.

Částečně předpovídatelné problémy

Na problémy, kterým předejít nelze úplně, ale umíme je předpokládat, bychom pak měli být co nejlépe připraveni, tedy problém předpokládat dlouho dopředu, vypracovat si plány jeho řešení a scénáře, při kterých k nim přistoupíme. 

Reaktivní přístup

Reaktivní přístup stojí na principu akce a reakce. Reaguji tedy na různé situace a vymýšlím jejich co nejlepší řešení tzv. za běhu.

Například policejní, hasičská, záchranářská a další práce mají reaktivní podstatu, byť je jejich nedílnou součástí tvrdý výcvik, který tvoří jejich podstatnou část.

Pakliže se rozhodneme reaktivnímu přístupu nějaké problémy přenechat, mělo by se jednat o nekritické záležitosti, které se nám nemůžou vymknout. Respektive cena opatření, která by se musela zavést pro predejití problému, by byla tak vysoká, že je riziko snesitelné.

Rovnováha ceny a užitku

Každé opatření a každá prevence má svou cenu a nějaký užitek, který přináší. U každého opatření bychom se měli tedy nejprve zeptat, co nás bude stát. Jaký je nejhorší scénář, který jeho zavedením může nastat? Potom výsledky porovnáme s benefity, které má přinést. Pakliže je výsledek kladný, můžeme opatření zavést. Tam ale naše práce rozhodně nekončí. Dále bychom měli měřit, zdali nás nové opatření nestojí víc, než jsme předpokládali a zároveň, jestli nepřináší méně, než jsme čekali.