OrgPad logo

PG - Rastrová (bitmapová) grafika.

Created by Jindřich Zdráhal

Maturitní otázka č. 7 (šk. rok 2020/21) oboru IT (OA Veselí nad Moravou) --- vypracoval a kritiku (návrhy na zlepšení) přijímá Jindřich Zdráhal na zdrahal@oaveseli.cz --- Základní pojmy a principy rastrové počítačové grafiky – malba, pixely, souřadnice a barva. Použití rastrové grafiky - příklady. Rozlišení – rozměrová velikost. Rastrový formát – výhody a nevýhody rastrového formátu vzhledem k ostatním formátům. Formáty souborů rastrové grafiky – nejčastější (gif, jpeg, bmp, tiff, png), popis (počet barev, komprese, průhlednost), použití, klady a zápory. Pořízení rastrové grafiky – možnosti. SW - grafické editory a procesory, základní nástroje a postupy (oříznutí, kapátko, výběr, retušovací nástroj, klonovací razítko, vrstvy, maska, úprava obrazu, jas/kontrast, křivky, vyvážení bílé, filtry). PDF – univerzální formát.

#IT, #grafika, #maturitní otázka

PG - Rastrová (bitmapová) grafika.

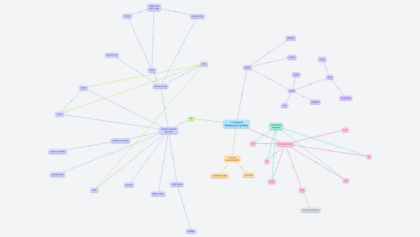
7. Rastrová (bitmapová) grafika

Zadání

Základní pojmy a principy rastrové počítačové grafiky – malba, pixely, souřadnice a barva. Použití rastrové grafiky - příklady. Rozlišení – rozměrová velikost. Rastrový formát – výhody a nevýhody rastrového formátu vzhledem k ostatním formátům.

Formáty souborů rastrové grafiky – nejčastější (gif, jpeg, bmp, tiff, png), popis (počet barev, komprese, průhlednost), použití, klady a zápory.

Pořízení rastrové grafiky – možnosti.

SW - grafické editory a procesory, základní nástroje a postupy (oříznutí, kapátko, výběr, retušovací nástroj, klonovací razítko, vrstvy, maska, úprava obrazu, jas/kontrast, křivky, vyvážení bílé, filtry).

PDF – univerzální formát.

Zdroje

teorie

Plocha je rozdělená na mřížku (rastr) která je nejčastěji čtvercová. Může být i jiná například hexová. Objekt je pak složený z jednotlivých bodů. Tento bod se nazývá pixel = (picture element) a je to nejmenší jednotka rastrové grafiky. U pixelu známe jeho souřadnice a barvu.

Pixely se skládají zleva doprava a odshora dolů.

Výsledek rastrové grafiky se nazývá malba.

Víc pixelů = větší rozlišení = větší velikost dat

Výhody:

Nevýhody:

imageFotografie an_vision z https://unsplash.com/photos/gDPaDDy6_WE editace Jindřich Zdráhal.

definice

Typ ukládání grafický dat. Obraz se rozloží na mřížku (které se říká rastr nebo bitmapa) a zaznamená se barva jednotlivých buněk této mřížky. Těmto bodům se říká pixely (picture element).

použití

Tiskoviny, internet, umělecké věci.

Obrázky, které jsou přeneseny z reálného světa (fotografie, sken) jsou rastrového formátu. Do vektorového bychom je museli pracně převádět.

malba

Výsledek rastrové grafiky se nazývá malba.

pixel

picture element = pixel

Nejmenší prvek rastrové grafiky, je to jedna buňka rastru.

Každý pixel má svou barvu a souřadnice

pojmy

rastr

Způsob uspořádání pixelů v obrázku.

Může být jak pravidelný (nejčastější) tak i nepravidelný (např.: při reprezentaci geografických dat - trojúhelníkový rastr, hexový rastr, ...)

 

 

rozlišení

Počet pixelů ze kterých je složen obraz. 

Udává se různě:

barva

U barvy jsou pro nás důležité věci jako je 

Toto všechno je součástí otázky:

https://orgpad.com/s/hM5dH_pnF38

souřadnice

Každý pixel má své souřadnice. Jedná se o běžný kartézský souřadný systém (souřadnice X,Y) jako vzdálenost horizontální a vertikální od počátku.

Počátek je většinou definován vlevo nahoře.

Víc o souřadných systémech viz otázka CAD/CAM

 

bmp

Windows Bitmap

Neumí

Velikost se dá přibližně vypočítat:

(šířka v pixelech) × (výška v pixelech) × (bitová hloubka v bit) / 8  + hlavička

výsledek je v bytech (bajtech)

=> 800 × 600 × 24 bitů / 8 = 1,44 MB + hlavička

pdf

Portable Document Format

Souborový formát vymyšlený pro ukládání dokumentů - tzn. jak textu, tak i grafiky a to rastrové i vektorové.

Snaží se o nezávislost na HW i SW. Prostě aby obsah vypadal na všem úplně stejně, ale některé aktivní typy obsahu (interaktivní formuláře, 3D grafika, ...) nejsou podporované ve všech prohlížečích.

Může obsahovat větší množství obrázků v jednom souboru. Pro obrazové informace se používají různé druhy komprimace.

Je to jeden z formátů, které využívá například photoshop, protože dokáže do tohoto souboru uložit i data o vrstvách.

 

formáty souborů

Formát souboru je vlastně standard toho, jakým způsobem jsou v souboru data zapsána a zakódována.

Zde máme několik základních formátů, ale jsou i další, které patří k rastrové grafice. Za zmínku ještě stojí RAW (digitální fotografie) - tento formát uchovává surová data (která jinak zpracovává elektronika fotoaparátu) nebo třeba formáty konkrétních SW - PSD - photoshop aj.

 

tiff

Tag Image File Format

gif

The Graphics Interchange Format

 

 

png

The Portable Network Graphics

Neumí

 

jpeg

The Joint Photographics Experts Group

Neumí

bezztrátová komprese

Komprese která nevede ke snížení kvality obrázku, případně komprese která umí původní obrázek obnovit = nedochází ke ztrátě dat.

Založená na různých postupech, které zahrnuji např.: náhradu opakujících se sekvencí, paletě barev nebo matematických výpočtech.

Např.:

RLE - místo toho, aby se zaznamenala barva každého pixelu zvlášť, tak se zaznamenává barva a počet po sobě jdoucích pixelů, který tuto barvu má. Úspora tam, kde jsou velké barevné plochy.

Barevná paleta - vyberou se jen barvy, které jsou v obrázku použity, pro ty se připraví paleta a pak se neodkazuje na barvu podle barevného modelu, ale podle palety. Tím se může snížit barevná hloubka.

pořízení rastrové grafiky

z reálného světa

Z reálného světa můžeme rastrovou grafiku získat přes různé HW které slouží jako fotoaparáty nebo skenery.

Rastrová grafika je základní a přirozený způsob, jak ukládat tato data a pak je upravovat.

vytvoření

Rastrovou grafiku můžeme v počítači přímo tvořit. Můžeme malovat a vytvářet v různých grafických editorech.

A to ať už za pomoci různých štětců a nebo automatických tvarů.

Dokonce ji můžeme vytvořit ve vektorovém sw a uložit v rastrovém formátu, abychom s ní mohli "rastrově pracovat". Většina vektorových SW má totiž i rastrový export.

 

SW

tento SW můžeme rozdělit z několika různých hledisek. Ať už podle způsobu práce: digitalizaci, tvorbu, editaci a prohlížení.

Podle účelu: úprava fotek, tvorba letáků, tvorba reklamní grafiky pro internet. 

Nebo třeba podle použitých licencí.

Příklad SW pro rastrovou grafiku:

popis

SW pro úpravu rastrové grafiky je velké množství, proto není možné vytvořit nějaký univerzální popis.

příklady

základní nástroje a postupy

Ve většině nástrojů pro editaci najdete následující nástroje nebo postupy.

Každý nástroj v sobě většinou obsahuje spoustu dalších nastavení a detailů.

výběr barvy

Většina SW pro rastrovou grafiku umožňuje způsoby výběru / zadávání barvy podle různých barevných modelů a většinou mezi nimi můžeme bez problémů přepínat.

image

kapátko

Screenshot 8

Jeden z nástrojů pro výběr barvy. Kapátkem vyberu přesně tu barvu, která už je na obrázku použitá.

Ostatní barvy můžeme vybírat za pomoci různých barevných modelů. 

Většinou se v SW vybírají / pamatují 2 barvy:

štětce / tvary

image

image

Kreslit lze nejen klasickou tužkou, ale i různými štětci a dalšími technikami. 

Nebo můžeme vložit různé tvary.

image

oříznutí

Screenshot 7

Nástroj se používá na vybrání části obrázku a smazání zbytku.

Má různé režimy:

A tohle můžeme aplikovat většinou na stávající vrstvu nebo klidně i na jiné vrstvy.

 

výběr

Většinu úprav můžeme omezit jen na vybranou oblast. Nástrojů pro výběr bává většinou víc. Spadají sem jak pravidelné typy výběrů:

image

Tak i různé způsoby, jak vybrat nepravidelné oblasti:

image

Ale také můžeme využít automatické nástroje pro výběr jako jsou:

image

Kouzelná hůlka vybírá plochy stejné nebo podobné barvy (nastavuje se prahová hodnota = jak moc se barva může lišit)

Další možnosti se pokouší identifikovat objekty / plochy a vybrat je. Většinou to funguje na principu přidávání / odebírání částí obrazu.

transformace

Je skupina úprav, kde nějakým způsobem

původní obraz. 

retušovací nástroj

image

Retušovacích nástrojů je velké množství a liší se podle daného SW.

Mezi základní patří:

klonovací razítko

imageTento nástroj můžeme považovat za retušovací nástroj, ale pracuje trochu jinak. Zatímco záplata bere vzor a kombinuje a přepočítívá jej, tak klonovací razítko kopíruje vzor naprosto přesně.

vrstvy

Jedná se o mocný nástroj, který byl dřív výsadou jen komerčních nástrojů (PhotoShop), ale v současné době se objevuje i v dalších nástrojích.

Můžeme si to představit jako bychom měli různé průhledné folie a výstřižky se kterými můžeme manipulovat odděleně.

image

Na jednotlivé vrstvy můžeme aplikovat různé filtry a efekty nebo třeba průhlednost.

Můžeme je skrývat / odkrývat, měnit jejich pořadí (vrstva nahoře překryje vrstvu pod ní). Vrstvy můžeme různým způsobem také prolínat.

Vrstvy se také dají seskupovat nebo třeba zamknout.

maska

Maska se aplikuje na vrstvu, kde ji část skryje a tak se nepoužije celý obrázek z vrstvy. 

Na příkladě by se z vrstvy "Vrstva 1" použila jen ta část, která se nachází na bílé části masky (tzn. ta vlevo a pak kousíček vpravo nahoře).

Maska může být rastrová i vektorová.

image

úpravy obrazu

Jedná se o vylepšení barevné kvality obrázků, většinou fotek.

Ať už se jedná o barevná zkreslení, vyvážení bílé (z důvodu špatného osvětlení) úpravu kontrastů a podobné věci většinou za účelem zvýšení věrohodnosti nebo živosti barev. 

Většina SW na editaci rastrové grafiky má možnost provádět tyto úpravy jak manuálně, tak i za pomoci automatu, který na základě analýzy obrazu zkusí aplikovat nejvhodnější nastavení.

jas/kontrast

Jas je jasný určuje jak moc tmavé nebo jasné to bude.

Kontrast zvýrazňuje nebo potlačuje rozdíly barev. 

imageimageimage
imageimage

image

křivky

image

Jedná se o úpravu toho, jak se budou jednotlivé barvy zobrazovat. 

Na ose X jsou vstupy ( = barva pixelů na obrázku) vlevo je černá a vpravo bílá a na ose Y jsou výstupy ( = barva jaká se nám zobrazí) dole černá a nahoře bílá.

Takže když budeme pohybovat křivkou nahoru, budeme zesvětlovat, když dolů tak ztmavovat. Když budeme měnit křivku vlevo ovlivňujeme tmavší část, když vpravo, tak světlejší.

Můžeme mít RGB křivku (pak ovlivňujeme všechny barvy stejně) nebo jednotlivé R, G, B a pak měníme dané barevné složky.

Ten "graf" co tam vidíme je histogram, ten zobrazuje počty pixelů na obrázku s danou barevnou hodnotou. Na obrázku teda budou spíš světlejší pixely.

úrovně

image

Trochu jednodušší verze křivek. Zatímco křivky reprezentují všechny barvy, tak úrovně jen černou / šedou / bílou.

výběr černé / bílé / šedé

Na obou obrázcích dole jsou tři kostičky.

image

Ty fungují tak, že kliknu na černou kostičku a na obrázku vyberu barvu, která se má zobrazit jako černá. Pak totéž pro šedou a bílou.

vyvážení bílé

U fotografií dochází k barevnému zkreslení:

Vyvážení bílé se dělá buď přímo ve fotoaparátu (nastavení světelného zdroje - slunce, pod mrakem, žárovka, zářivka, ...) a nebo za pomoci nástrojů pro výběr bílé.

filtry

Jsou úpravy které můžeme aplikovat na celou vrstvu, ale i jen na vybranou oblast. 

Zahrnují různé efekty jako např.:

Jedná se o předpřipravené efekty, které na základě matematických funkcí přepočítávají barvu a pozici pixelů.

ztrátová komprese

Obecně mívá větší kompresní poměr než bezztrátová (víc to zmenší objem), ale dochází ke ztrátě dat (detailů, kvality). 

Snažíme se vymazat taková data, jejichž ztráta nepovede k (velké) ztrátě kvality. Nebo ji používáme tam, kde je pro nás důležitější zmenšení objemu dat než kvality.