OrgPad logo

Druhy VV - myšlenkové mapy třídy žáků 8. C (kopie)

Created by Renata Doškářová

Druhy VV - myšlenkové mapy třídy žáků 8. C  (kopie)

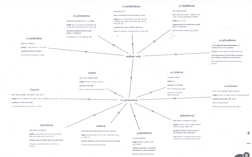
Druhy vět vedlejších dle 8. C

16

image

11

thumbnail

1

image

7

image

5

thumbnail

10

image

13

image

9

thumbnail

12

thumbnailthumbnail

4

thumbnailthumbnailthumbnailthumbnailthumbnailthumbnailthumbnailthumbnail

14

thumbnail

2

image

3

image

8

image

15

thumbnail

6

image

Hodnocení spolužáků

1. Nepřehledné, moc u sebe

 

4 - 11:  nepřehledná, 13: fajn

2. nepřehledná

1. rozamazané

 

4- kopie 4, rozmazaná

Hodnocení spolužáků

3 PŘEHLEDN  

 

4 - ne moc přehledná

2.Nepřehledná

Hodnocení spolužáků

3 NEPŘEHLEDNÁ

 

4- pěkná, přehledná

Hodnocení spolužáků

přehledné 

2.přehledná 

4 - přehledná, hodně pěkná

5-přehledná a pěkná 

Hodnocení spolužáků

DOBŘE PŘEHLEDNÁ

1. Neobsáhl=é,

 

4- přehledná, pěkně barevná

Hodnocení spolužáků

4 - fajn

Hodnocení spolužáků

3 PŘEHLEDNÁ

 

4- je fajn

Hodnocení spolužáků

4 - vypadá trochu jako z internetu, ale je fajn

Hodnocení spolužáků

 3 KRÁSNĚ PŘEHLEDNÁpřehledné 

2. přehledná

1. přehledné

4 - přehledná, vypadá dobře

Hodnocení spolužáků

1. Přehledné,  hezky zpracované

 

4 - přehledná, hezky barevná

 

5-hezky přehledná a barevná

Hodnocení spolužáků

nedá se z toho učit

1. Přehledné

 

4 - hodně pěkná , přehledná

5-povedená přehledná 

Hodnocení spolužáků

4 - dobrý

Hodnocení spolužáků

1. Obsahově dobré, přehledné

4- přehledná, v pohodě

5-přehledná hezky spracovaná

Hodnocení spolužáků

4 - v pohodě, přehledná