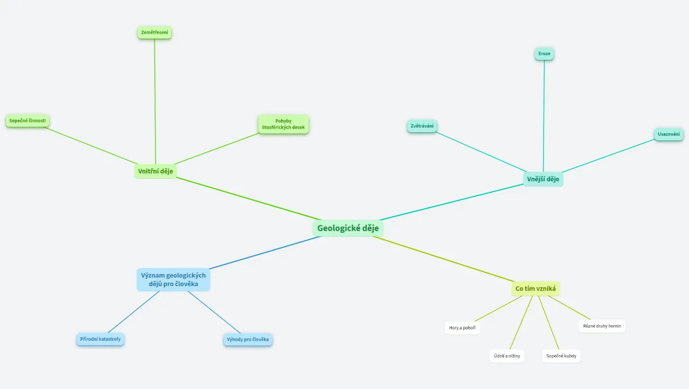
Geologické děje
Created by Eliška Pitrová

Zemětřesení
- Vzniká pohybem litosférických desek
- Projevuje se otřesy Země
- Může způsobit škody

Eroze
- Odnos zvětralého materiálu
- Způsobuje ji voda, vítr, ledovec

Sopečné činnosti
- Magma vystupuje na povrch
- Vznikají sopky
- Vychází láva, popel, plyny

Pohyby litosférických desek
- Vrásnění - vzniká pohoří
- Zlomy - praskliny v zemské kůře

Zvětrávání
- Rozpad hornin na menší části
- Vliv mrazu, vody, tepla, rostlin

Usazování
- Materiál se ukládá
- Vznikají usazené horniny

Vnitřní děje
Vnější děje
Geologické děje
Význam geologických dějů pro člověka
Co tím vzniká
Přírodní katastrofy
- Zemětřesení
- Sopečné erupce
Výhody pro člověka
- Vznik nerostných surovin
- Úrodná půda (sopečné oblasti)
Hory a pohoří
Různé druhy hornin
Údolí a nížiny
Sopečné kužely