MAT INF 14: Internet - historie, princip
Created by Tomáš Flídr
#inf, #maturita

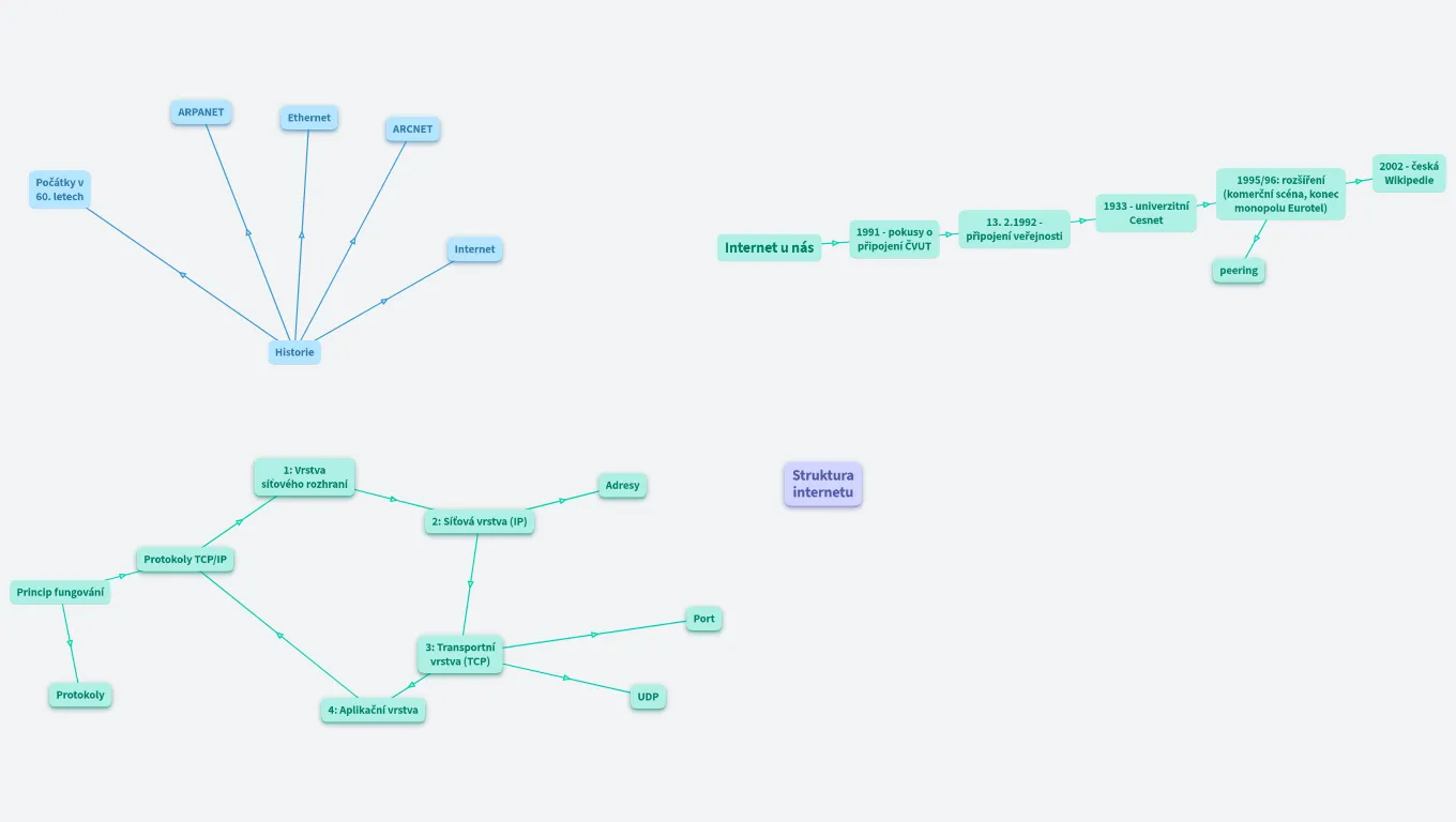
ARPANET
- vznik roku 1969 financován agenturou ministerstva obrany USA, původně pouze experimentální síť měla ověřit fungování systému při využití přepojování paketů
- síť neměla mít žádnou centrální složku, aby fungovala i v momentě, kdy by některé její části byly zničeny
- cílem bylo mimo jiné umožnit vzdálený přístup k nejvýkonnějším počítačům té doby, základem ARPANETu byly počítače na čtyřech amerických univerzitách
- síť odpojena 1990
Ethernet
- vyvinut v letech 1972–1975 v laboratořích Xeroxu
- první verze Ethernetu používaly pro šíření signálu koaxiální kabel, ke kterému mohlo být připojeno až několik desítek počítačů a pracovala s přenosovou rychlostí 2,94 Mbit/s
- díky jednoduchosti je od roku 1990 nejpoužívanější drátovou technologií pro lokální sítě
- dnes je běžná přenosová rychlost ethernetu 100 Mbit/s
ARCNET
- vyvinut společností Datapoint v roce 1976
- cílem bylo najít alternativu k výkonným a drahým sálovým
- koncem sedmdesátých let bylo v provozu přes deset tisíc sítí postavených na protokolu ARCnet
- časem vytlačen Ethernetem
Počátky v 60. letech
1995/96: rozšíření (komerční scéna, konec monopolu Eurotel)
2002 - česká Wikipedie
1933 - univerzitní Cesnet
Internet
- celosvětový systém propojených počítačových sítí
- rozvoj od 80. a 90. let 20. století díky službě www
Internet u nás
1991 - pokusy o připojení ČVUT
13. 2.1992 - připojení veřejnosti
peering
Spojení poskytovatelů
Historie
1: Vrstva síťového rozhraní
Přístup k fyzickému médiu a převod dat na přenositelné signály.
Adresy
IPv4 (32 bitů) došly
IPv6: 128 bitů
Port:
Struktura internetu
Počítač - LAN (wifi router) - ISP (poskytovatel) - IXP (propojovací body, decentralizovaná sí, např NIX.CZ)
2: Síťová vrstva (IP)
Kontroluje tok dat a spojuje
Protokoly TCP/IP
Transmission Control Protocol/Internet Protocol
Data rozdělí do packetů, které jsou dále zpracovávány a posílány postupně čtyřmi vrstvami (a přijímány v opačném pořadí).
IP určuje adresu a cestu packetu, TCP zajišťuje správnost poslaných dat (příjem a vyslání).
Princip fungování
Port
Určení aplikace, 16 bitů
HTTP: 80, FTP 20,21
3: Transportní vrstva (TCP)
Zajišťuje spolehlivé spojení zařízení
Protokoly
Soubory pravidel pro strukturu posílaných informací
4: Aplikační vrstva
Přistup aplikací k síti, protokoly jako FPT nebo HTTP.
UDP
Rychlejší, ale bez kontroly chyb (videohovory)