Interiérový design - bydlení (pomůcka pro projekty dětí) (kopie)
Created by Baruš Jeřábková
Dá se použít, pokud děti rády vytváří domy v Minecraftu, nebo je třeba jen rády kreslí :)
Jsou tu šablony pro kompletaci návrhů v OrgPadu, nebo PDF pro papírovou verzi zpracování.
#Minecraft, #bydlení, #dům, #interiér, #interiérový design, #projektová výuka, #stavění, #člověk a svět práce

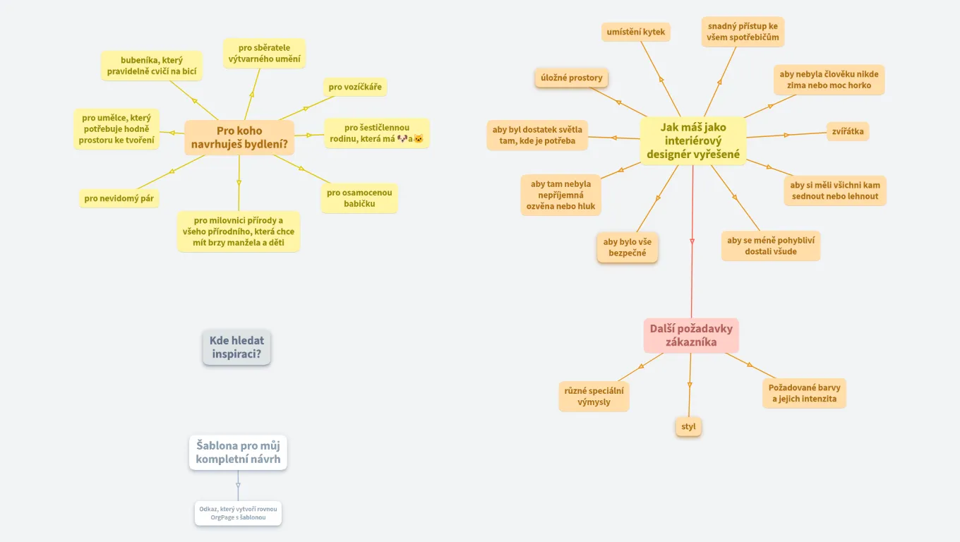
pro sběratele výtvarného umění
umístění kytek
snadný přístup ke všem spotřebičům
bubeníka, který pravidelně cvičí na bicí
pro vozíčkáře
úložné prostory
- kolo
- kočárek; invalidní vozík
- vysavač, smeták a kýbl
- sezónní oblečení
- sáňky, boby, lyže
- marmelády, kompoty a okurky
aby nebyla člověku nikde zima nebo moc horko
pro umělce, který potřebuje hodně prostoru ke tvoření
Pro koho navrhuješ bydlení?
pro šestičlennou rodinu, která má 🐶a🐱
aby byl dostatek světla tam, kde je potřeba
Jak máš jako interiérový designér vyřešené
zvířátka
pro nevidomý pár
pro osamocenou babičku
aby tam nebyla nepříjemná ozvěna nebo hluk
aby si měli všichni kam sednout nebo lehnout
pro milovnici přírody a všeho přírodního, která chce mít brzy manžela a děti
aby bylo vše bezpečné
zvláště pro
- postižené nebo staré lidi
- děti
- zvířata
- ale i co se týče třeba elektřiny
- nebo zabezpečení proti zlodějům
- nebo přírodním katastrofám
aby se méně pohybliví dostali všude
Kde hledat inspiraci?
Pinterest
Jak se staví sen
Další požadavky zákazníka
různé speciální výmysly
Požadované barvy a jejich intenzita
styl
- moderní
- historický
- holčičí
- drsňácký
- nerušivý
- ...
Šablona pro můj kompletní návrh
Odkaz, který vytvoří rovnou OrgPage s šablonou
https://orgpad.com/s/-5tlS63zEMq?template=true