PRD Kverulant
Created by Baruš Jeřábková

No možná ukázat na principy, proč je to dobré a pak když se budou zamýšet nad řešeními, tak se tím mohou inspirovat
Proč vlastně? Jak reflektovat?
Co s tou fotkou pak?
každá dvojice?
Co nefunguje?
Co se mi líbí?
Vyfotí lektor
Tyto otázky trochu odtržené od toho, co se tady děje.
Tady se najde jedna konkrétní věc, která by potřebovala zlepšit, ale vlastně už jen její označení konkretizuje to řešení. To vymýšlení bude asi spíše o tom, jak to zrealizovat
Co se mi nelíbí?
Co dobře funguje?
Co by stálo za to změnit?
Jen jeden lepík
Pravděpodobně se to bude hodně shodovat s tím, kde bude nejvíc lepíku od předtím
Tady mi není úplně jasné, jak to udělat
Banner s radami, jak se dívat
kde všude se dívej, čeho všeho se všímej, jak se ty věci používají, rozhlížej se po patrech
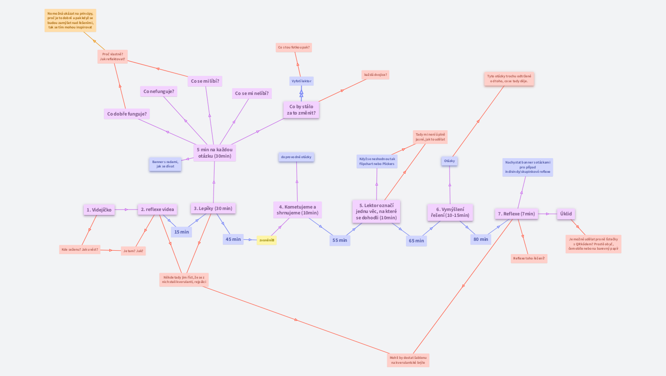
5 min na každou otázku (30min)
doprovodné otázky
- Kdo z vás by potřeboval víc lepíků?
- Co vás překvapilo?
- Čeho jste si nevšimli?
Když se neshodnou tak flipchart nebo Plickers
Otázky
Nějaké jsou už v PL
Udělal by se plakát, to rolovací plátno jako jsou bannery

Nachystat banner s otázkami pro případ indivindy/skupinkové reflexe
1. Videjíčko
Mlžítka v Praze
2. reflexe videa
- Kvíz na Mentimetru / diskuze / jiná úvodní aktivita (pokud není projektor)
3. Lepíky (30 min)
- Vidí to tak hned, rovnou prezentace, dá se kolem toho seskupit.
- Chceme, aby šli hodně do detailů
- Každý 3-5 lepíků
- pro každou otázku jiná barva
- otázky postupně
- po dvojicích
- upozornit je, čeho všeho si mohou všímat a kam se mohou dívat (nahoru atd)
4. Kometujeme a shrnujeme (10min)
5. Lektor označí jednu věc, na které se dohodli (10min)
Dá se na tabuli
6. Vymýšlení řešení (10-15min)
Ve dvojicích mají za úkol vymyslet různá řešení.
Nabízíme jim otázky, co se dá okomentovat, změnit...
7. Reflexe (7min)
- Zkus si příště třeba cestou do školy fotit, co tě zaujme
- Zkuste si ve třídě dát krabici a občas si zahlasovat...
- Čeho si budeš víc všímat?
Úklid
+ dostanou návod na quilling - mohl by být online, dostali by QR
15 min
Kde seženu? Jak uvést?
Je tam? Jak?
45 min
zvonění🔔
55 min
65 min
80 min
Je možné udělat pro ně lístečky s QR kódem? Prostě obyč, černobíle nebo na barevný papír
Reflexe toho řešení?
Někde tady jim říct, že se z nich stali kverulanti, rejpálci
Mohli by dostat šablonu na kverulantské brýle