OrgPad logo

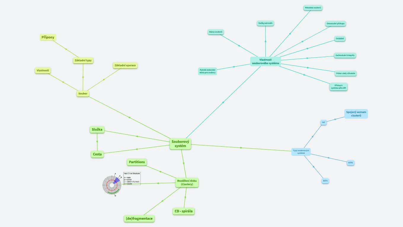
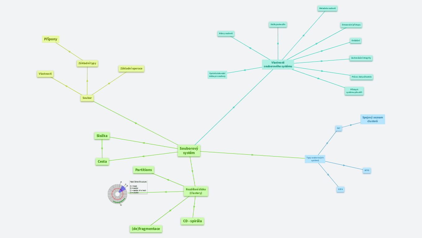
MAT INF 9: Souborové systémy

Created by Tomáš Flídr

#inf, #maturita

MAT INF 9: Souborové systémy

Metadata souborů

Velikost, autor, typ, oprávnění...

Složky/adresáře

Seskupování souborů do složek uživatelem (implementace v unix-like: složka funguje jako seznam souborů v ní), v moderních systémech libovolná stromovitá struktura.

Omezování přístupu

Na určité uživatele/skupiny uživatelů, případně různá oprávnění pro různé skupiny (rwe pro Linux).

Přípony

Názvy souborů

Název souboru identifikuje v souborovém systému obsah tohoto souboru. Různé systémy pro něj majé různé podmínky (např. možné znaky, délka apod.)

Ovládání

Pro vytváření, mazání a změny parametrů prvků systému (souborů/složek).

Základní typy

Text, spustitelný program, zdrojový kód, formátovaný text, archiv, obrázek...

Vlastnosti

Jméno, typ, velikost, autor, datum vytvoření/poslední úpravy, oprávnění.

Základní operace

Vytvořit, otevřít, číst, přepsat, přidat, smazat, zavřít.

Vlastnosti souborového systému

Zachovávání integrity

Fungování celého systému v případě lokálních problémů.

Fyzické alokování místa pro soubory

Práce s daty uživatele

Uchovávání, předávání uživateli/programům, změny

Soubor

Související informace zaznamenané v úložišti. Z pohledu uživatele nejmenší rozlišení úložiště.

Přístup k systému přes API

(application programming interface)

Spojový seznam clusterů

Složka

Prostor na disku, tvoří strom.

FAT

File Allocaation Table, Skupina kompatibilních systémů, designově jednodušší, výchozí na Windows před Winfows XP, univerzální podpora operačními systémy.

Souborový systém

Způsob oganizace dat v souborech a adresářích.

Účelem je rychlá dostupnost dat (překlad binárních adres na složky a soubory).

Cesta

Unikátní adresa každého souboru přes složky

Kořenová složka: C:\ (Win), / (Linux), obdobně oddělovací znaky

Unikátnost složek/souborů

Absolutní a relativní cesta

Typy souborových systémů

Partitions

Logické rozdělení disku na několik disků. (Např. pro oddělení dat nebo OS)

NTFS

New Technology File System, výchozí systém pro Windows

Možnost logů a správy oprávnění.

HD struct

Rozdělení disku (Clustery)

Jednotka paměti alovaná pro soubory a složky, se kterou pracují souborové systémy, nejmenší indexovatelná paměť, typicky 512 bytů.

Struktura cylinder-head-sector - doslova na HDD, méně doslova (elektronicky) na SSD.

EXT4

EXTended fileystem, výchozí pro linuxové jádro

(de)fragmentace

Pokud na disku není dost místa pro soubor za sebou, je uložen po částech. Tím se uloží, ale je pomalejší.

Defragmentace tyto kousky spojuje.

CD - spirála

Na CD/DVD se data ukládají do spirály.