OrgPad logo

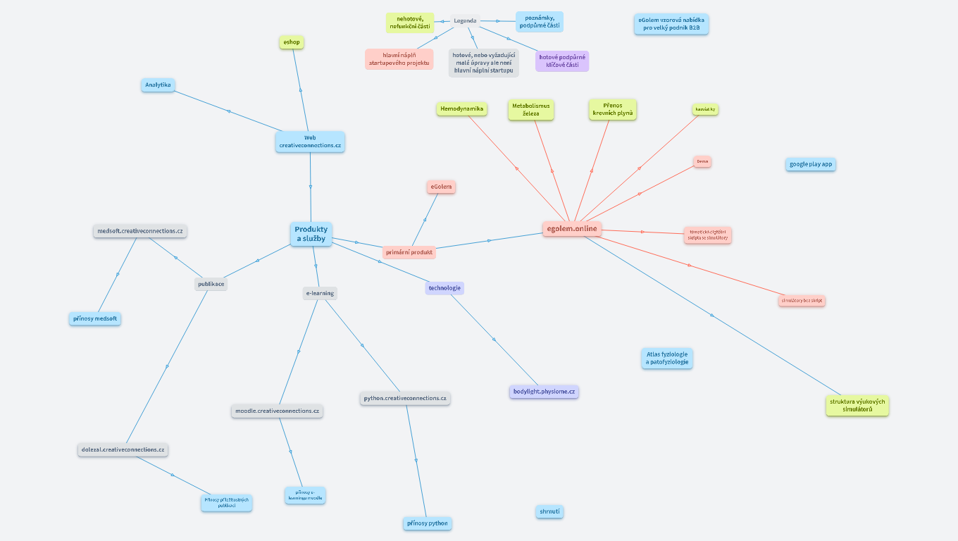
C02 Produkty a služby

Created by Tomas Kulhanek

C02 Produkty a služby

nehotové, nefunkční části

Legenda

poznámky, podpůrné části

eGolem vzorová nabídka pro velký podnik B2B

eshop

není systematický, nějaký paypall sprovozněn v moodle - ale nefunkční

- možno např simpleshop+comgate (5%+1%) + min 150 Kč měsíčně

Update Leden 2023 - sprovozněn eshop pomocí simpleshop.cz a platební brána přes comgate.

hlavní náplň startupového projektu

hotové, nebo vyžadující malé úpravy ale není hlavní náplní startupu

hotové podpůrné klíčové části

Analytika

https://analytics.google.com/analytics/web/#/p341880384/reports/intelligenthomefirefox bPx5aohq3D

Hemodynamika

Metabolismus železa

Přenos krevních plynů

kazuistiky

Web creativeconnections.cz

prezentace firmy

prezentace produktů a služeb

Dema

egolem - mannequin

egolem.online - vizualizace, simulace, ...

google play app

  1. in Bodyligy VM - apache cordova / sources github.com/creativeconnections/eGolem
  2. build scripts
  3. sign in app using docs and worklfow documented at https://play.google.com/console/u/0/developers/

eGolem

B2B - ústavy, katedry, simulační centra

firefox mOGNGcMc8p

medsoft.creativeconnections.cz

B2C - prodej konferenčního poplatku, 600 Kč

image

Produkty a služby

Produkty: cokoliv co lze prodat nebo prezentovat koncovým uživatelům, egolem, egolem.online, bodylight.js, animace a simulace na zakázku

Služby: grafické, vizualizace medicíny na míru, zakázkové simulátory

egolem.online

B2C Freemium/premium subscription (€30 ročně?)

firefox 5Fawm8V7KK

tématická digitální skripta se simulátory

V nové technologii bodylight.js

Nepřehratelné (FLASH)

primární produkt

publikace

e-learning

technologie

simulátory bez skript

circulation

bloodymary (FLASH)

přínosy medsoft

Zákazník: student PhD, vědec, pěstování komunity kolem medicíny a softwaru v ČR/SR

1xročně konference + sborník, náklady 5MD autor + 10MD grafická úprava/tisk + 5MD příprava konf. + ??Kč předplatné DOI+doména

přínosy: médium pro PR na vědecké bázi, konf. poplatek

Atlas fyziologie a patofyziologie

Starý atlas vyvíjený v letech 2000-2015 v technologii FLASH a Silverlight. Jde spustit ve VM starších Windows nabo Linux, které podporují FLASH - LinuxLite 4.6 https://stackoverflow.com/questions/65327754/virtual-machine-container-that-we-can-play-flash-clients-after-jan-12-2021

image

python.creativeconnections.cz

B2C - přímý prodej elearningu (7500 Kč za kurz)

firefox 7FX2Zyd9wL

bodylight.physiome.cz

open source - github

image

moodle.creativeconnections.cz

B2B - přímý prodej elearningových služeb

firefox KnN5UZo4iX

struktura výukových simulátorů

dolezal.creativeconnections.cz

B2C - přímý prodej knihy, eknihy, online knihy (4000Kč,3 90Kč,350Kč)

firefox YijrXItQkr

Přínosy příležitostných publikací

Zákazník: student anatomie ve vyšších ročnících, lékař, odborník - není nutné pro profese

Náklady: 20MD grafické úpravy, 20 MD jazykové korektury, tisk 3000 Kč po 1 kuse, 1800Kč/kus po 50 ks

Přínosy: PR, reklama na produkty eGolem, marže za prodaný kus 9JK se zeptá nakladatelství)

přínosy e-learningu moodle

Zákazník: lékaři před atestací nebo další certifikací

Náklady: 5MD měsíčně,

Přínosy: IPVZ platí do konce 2022 20tis.Kč měsíčně, poté smlouva vypovězena, znalost Moodle JF

přínosy python

Zákazník: programátor, neprogramátor, který se chce naučit Python

Náklady: provoz e-learningu,

shrnutí

  1. Máme poměrně dost produktů/služeb
  2. Startupový projekt egolem má témata v různých fázích vývoje.  Chceme jim věnovat tolik úsilí a času jako doposud? Vydělají si na provoz? Čemu věnovat další úsilí a čas?
  3. Vydělat si vedlejšími zakázkami na eGolem?