PV - fáze po čokoládě
Created by Baruš Jeřábková

Poznámky
- bude to vycházet mnohem více z dětí
- já budu mít o strašně moc méně příprav
- mám jasno v tom, co chci a v cílech
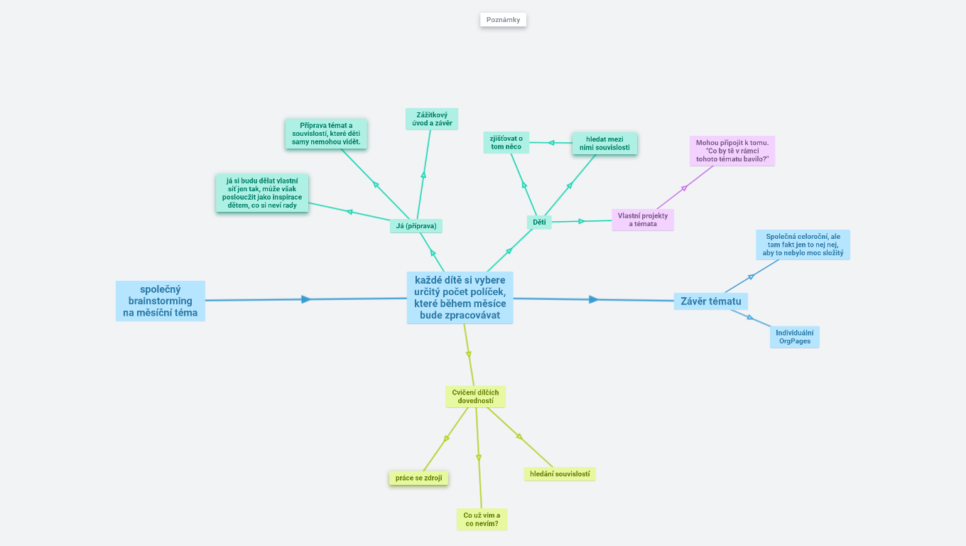
Příprava témat a souvislostí, které děti samy nemohou vidět.
Podobně jako předtím Lidka a ta časová osa a tak. To bude úplně zvlášť pro názornost. Z toho vezmeme to nejzajímavější do společné OrgPage.
Zážitkový úvod a závěr
zjišťovat o tom něco
hledat mezi nimi souvislosti
dovnitř psát ty souvislosti
Mohou připojit k tomu. "Co by tě v rámci tohoto tématu bavilo?"
já si budu dělat vlastní síť jen tak, může však posloucžit jako inspirace dětem, co si neví rady
nebudu ale ve stresu z toho, že to musím dodělat a tak, bude to prostě protože mě to baví
Já (příprava)
Děti
Vlastní projekty a témata
Společná celoroční, ale tam fakt jen to nej nej, aby to nebylo moc složitý
společný brainstorming na měsíční téma
každé dítě si vybere určitý počet políček, které během měsíce bude zpracovávat
Závěr tématu
Individuální OrgPages
Cvičení dílčích dovedností
práce se zdroji
dáme pár témat, vyhledejte o tom video, článek...
hledání souvislostí
Co už vím a co nevím?