OrgPad logo

VueMastery

Created by Jiří Kofránek

VueMastery

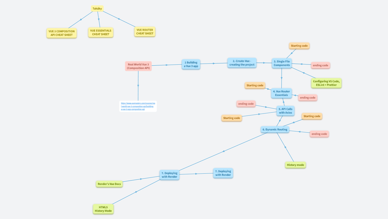
Taháky

VUE 3 COMPOSITION API CHEAT SHEET

Vue-3-Cheat-Sheet.pdf

VUE ESSENTIALS CHEAT SHEET

Vue-Essentials-Cheat-Sheet.pdf

VUE ROUTER CHEAT SHEET

Vue-Router-Cheat-Sheet (1).pdf

Starting code

https://github.com/Code-Pop/Real-World-Vue-3-New-Syntax.git

Real World Vue 3 (Composition API)

1 Building a Vue 3 app

2. Create-Vue - creating the project

3. Single File Components

ending code

https://github.com/Code-Pop/Real-World-Vue-3-New-Syntax.git

Starting code

https://github.com/Code-Pop/Real-World-Vue-3-New-Syntax.git

Configuring VS Code, ESLint + Prettier

https://www.vuemastery.com/blog/vs-code-for-vuejs-developers/

4. Vue Router Essentials

ending code

https://github.com/Code-Pop/Real-World-Vue-3-New-Syntax.git

https://www.vuemastery.com/courses/real-world-vue-3-composition-api/building-a-vue-3-app-composition-api

ending code

https://github.com/Code-Pop/Real-World-Vue-3-New-Syntax.git

Starting code

https://github.com/Code-Pop/Real-World-Vue-3-New-Syntax.git

5. API Calls with Axios

Starting code

https://github.com/Code-Pop/Real-World-Vue-3-New-Syntax.git

6. Dynamic Routing

ending code

https://github.com/Code-Pop/Real-World-Vue-3-New-Syntax/tree/L4-end

History mode

https://router.vuejs.org/guide/essentials/history-mode.html#example-server-configurations

7. Deploying with Render

7. Deploying with Render

Render’s Vue Docs

HTML5 History Mode

https://router.vuejs.org/guide/essentials/history-mode.html#example-server-configurations